Abstract
Corresponding author: Dr. Simon. C. Robson (srobson@bidmc.harvard.edu).
Introduction: CD39/ENTPD1 (ectonucleoside triphosphate diphosphohydrolase-1) is the prototypic member of the GDA1-CD39 superfamily of ectonucleotidases and modulates purinergic signaling pathways. CD39 expression has been noted in human acute myeloid leukemia (AML) and likely contributes to chemoresistance [1]. Our study reported here elucidates the impact of Cd39 on engraftment and invasiveness of AML TIB-49 cells using an immunocompetent murine experimental model.
Methods: Wild-type (WT) mice and Cd39 -/- mice on C57BL/6 background were bred at Beth Israel Deaconess Medical Center. The syngeneic murine AML cell line TIB-49 (Cd39 negative in vitro) was purchased from American Type Culture Collection. For bioluminescence imaging experiments, TIB-49 cells were transduced with luciferase/mCherry using a lentiviral vector. For AML model, mice were administered with 1×10 6 TIB-49-luciferase cells intravenously via tail vein injection. For chloroma model, mice were subcutaneously inoculated with 1×10 6 TIB-49 cells in the right flank. Bioluminescence imaging of TIB-49-luciferase bearing mice was conducted with the IVIS TM 50 Imaging System. Blood, spleen and bone marrow (BM) were also collected from TIB-49 bearing AML mice for FACS (fluorescence activated cell sorting) analysis. To explore Cd39 in TIB engraftment and invasiveness, TIB-49 cells were further transduced with a lentiviral vector overexpressing mCd39 with TdTomato. WT mice were intravenously inoculated with 1×10 6 of either TIB-49-TdTomato cells or TIB-49-mCd39-TdTomato cells, and the above read-outs were determined. To investigate the potential of CD39 as a therapeutic target, we engineered anti-mouse Cd39 antibodies (αCd39 mAb) with isotype selection and removal of fucose to further promote Fc receptor (FcR) interactions.
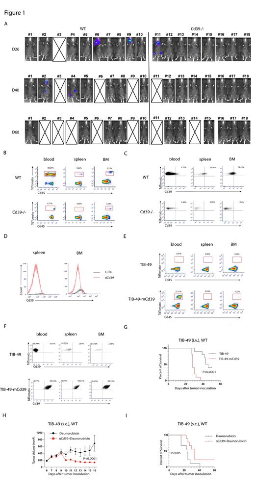
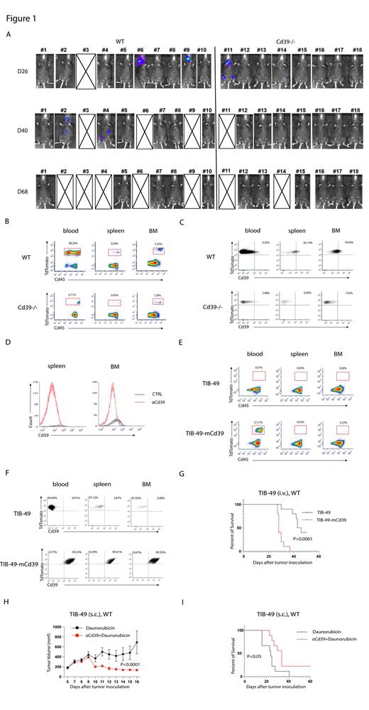
Results: Bioluminescence imaging results indicated that TIB-49 engraftment was decreased in global Cd39 -/- mice with decreased disease burdens noted relative to WT (Figure 1A). FACS analysis of blood, spleen and BM-derived cells from TIB-49 bearing AML-model mice (day 31) confirmed higher engraftment of TIB-49 cells (TdTomato+) at all sites in WT compared to Cd39 -/- mice (Figure 1B). TIB-49 cells did not express Cd39 in vitro, but TIB-49 cells harvested from spleen and BM of WT but not Cd39 -/- mice displayed high levels of Cd39. This indicated TIB-49 cells acquired Cd39 from host cells, in a process of antibody-independent trogocytosis (Figure 1C), as RT-PCR did not detect Cd39 mRNA expression in TIB-49 cells in vivo. Additionally, circulating TIB-49 cells from the blood of WT mice were Cd39 negative (Figure 1C), suggesting a role for the tumor microenvironment in mediating trogocytosis. TIB-49 cells expressing host Cd39 in WT mice spleen and BM lost Cd39 after being exposed to αCd39 mAb treatment. Cd39 translocated from TIB-49 cells to effector cells, at least in part, dependent on FcR mediated trogocytosis (Figure 1D). When Cd39 was overexpressed on TIB-49 cells (TIB-49-mCd39-TdTomato), the engraftment was boosted in WT mice in vivo when compared to TIB-49-TdTomato cells (day 19, Figure 1E) with higher levels of Cd39 expression than that observed on TIB-49-TdTomato cells in spleen and BM (day 26) (Figure 1F). Moreover, TIB-49-mCd39-TdTomato bearing mice displayed shorter survival times, when compared with TIB-49-TdTomato bearing AML mice (Figure 1G). The αCd39 mAb monotherapy had no effect on TIB-49 chloroma model growth. However, pretreatment with αCd39 mAb effectively boosted daunorubicin chemotherapeutic effects in vivo (Figure 1H and 1I).
Conclusions: Our study suggests bidirectional trogocytosis between TIB-49 AML and host immune cells, which is further modulated by FcR interaction. Re-distribution of Cd39 from host to TIB-49 cells or induced high level expression contributes to engraftment and invasiveness, resulting in decreased survival. Targeting CD39 is a potential therapeutic approach, operational not only by boosting chemosensitivity but furthering anti-leukemic effects in experimental models.
Disclosures: No relevant conflicts of interest to declare.
References:
[1] Nesrine Aroua, Emeline Boet, Margherita Ghisi, et al. Extracellular ATP and CD39 Activate cAMP-Mediated Mitochondrial Stress Response to Promote Cytarabine Resistance in Acute Myeloid Leukemia. Cancer Discov. 2020.
Stroopinsky: The Blackstone Group: Consultancy. Avigan: Celgene: Membership on an entity's Board of Directors or advisory committees, Research Funding; Pharmacyclics: Research Funding; Kite Pharma: Consultancy, Research Funding; Juno: Membership on an entity's Board of Directors or advisory committees; Partner Tx: Membership on an entity's Board of Directors or advisory committees; Karyopharm: Membership on an entity's Board of Directors or advisory committees; Bristol-Myers Squibb: Membership on an entity's Board of Directors or advisory committees; Aviv MedTech Ltd: Membership on an entity's Board of Directors or advisory committees; Takeda: Membership on an entity's Board of Directors or advisory committees; Legend Biotech: Membership on an entity's Board of Directors or advisory committees; Chugai: Membership on an entity's Board of Directors or advisory committees; Janssen: Consultancy; Parexcel: Consultancy; Takeda: Consultancy; Sanofi: Consultancy.
